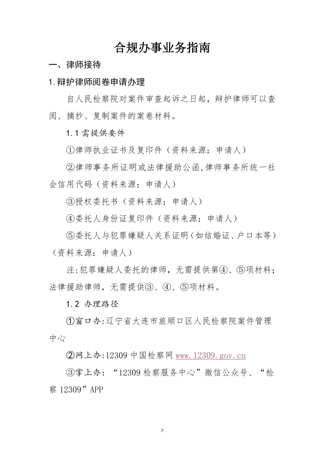
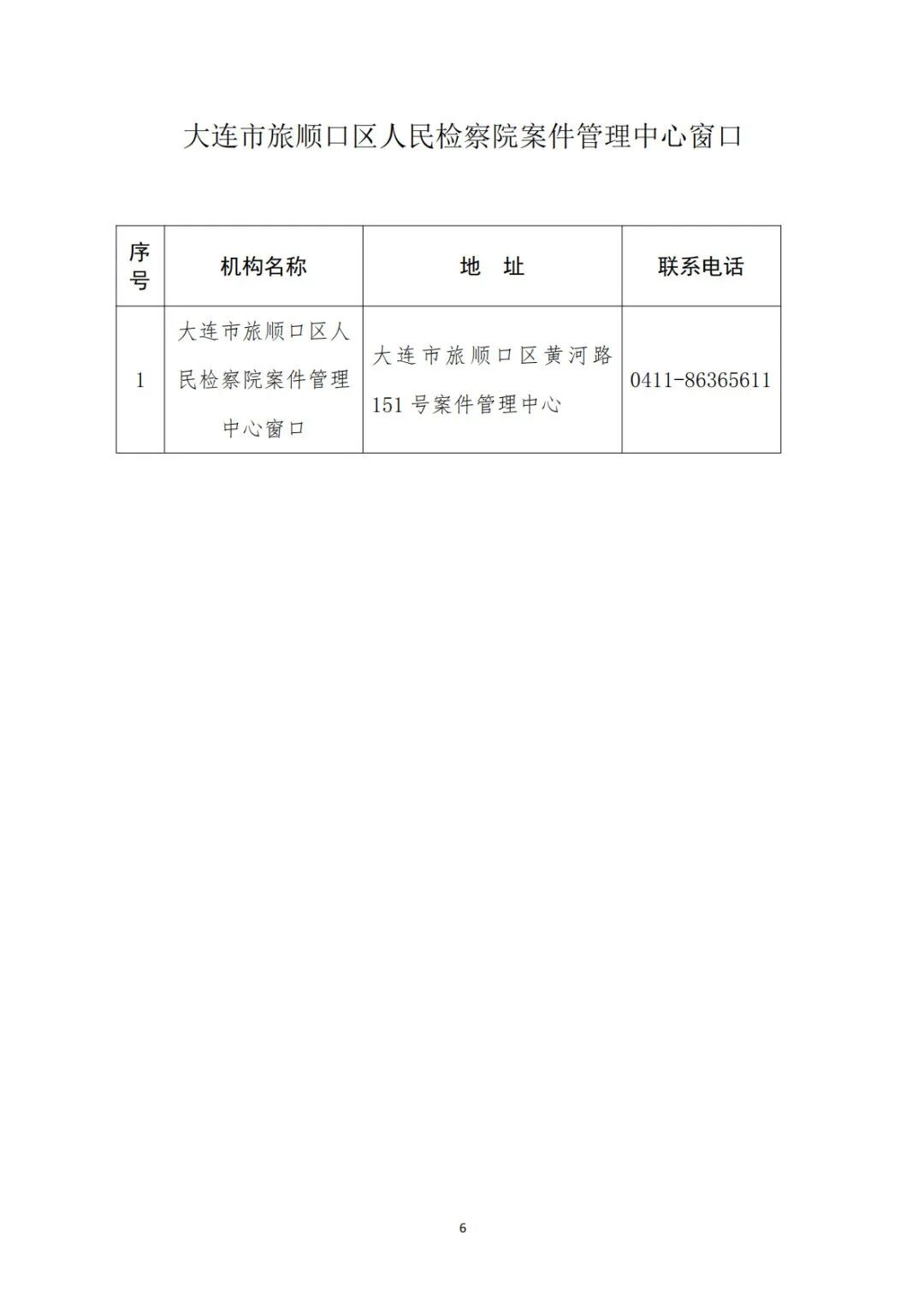
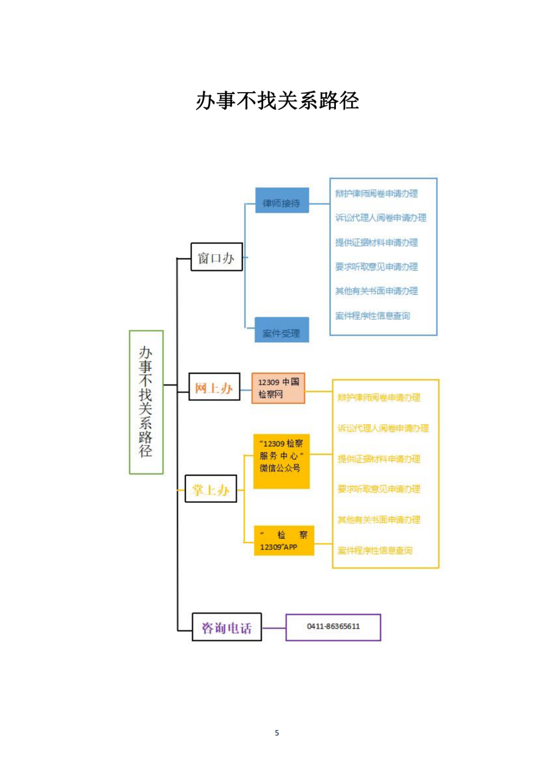
首页
本院介绍
主要概况
部门职能
院领导介绍
检察动态
检察新闻
图片新闻
检务公开
检察业务
检察官介绍
预决算公开
检察文化
专题活动
警钟长鸣
法律法规
服务指南
工作流程
办事指南
网站无障碍
网站无障碍
网站首页
本院介绍
检察动态
检务公开
检察文化
服务指南
您的位置:
首页
>
检察文化
>
专题活动
【为民】旅顺口区人民检察院办事不找关系指南(案管篇)
时间2023-08-24